《程序化广告》书摘

ISBN 978-7-115-46896-3
第一章 概述
一、互联网展示广告发展史
弹窗广告:在用户打开网页时,在当前网页弹出广告;
背投广告:在用户打开网页时,自动弹出一个新页面。
二、程序化广告
程序化广告的定义
广告主可以程序化采购媒体资源,并利用算法和技术自动实现精准的目标受众定向,只把广告投放给对的人。媒体可以程序化售卖跨媒体、跨终端(电脑、手机、平板、互联网电视等)的媒体资源,并利用技术实现广告流量的分级,进行差异化定价(如一线城市的价格高于二三线城市、黄金时段的价格高于其他时间段)。因此,程序化广告可以定义为:
(1)以人为本的精准广告定向;
(2)媒体资源的自动化、数字化售卖与采购。
程序化广告的价值
程序化广告购买模式下,广告主可以通过 DSP 或 DSP 广告代理投放到 Ad Exchange 或 SSP 中的众多媒体。广告主实现了从预定义人群定向到自定义人群精准定向的跨越。除了简单的定向条件外,广告主可以对用户属性进行精准定向(例如对已有用户群或流失用户群进行重定向投放等),使广告主的每一分钱都尽可能地投向精准的目标受众。通过 DMP 和 PCP(程序化创意平台)的个性化创意制作,可以实现“千人千面”的创意展示,与受众进行更高效的信息沟通和互动。另外,借助广告验证平台的投放验证,程序化广告还可满足广告主对品牌安全、反作弊过滤、广告可见度分析等方面的要求。
第二章 参与者
相较于传统的网络广告产业链,程序化市场的新角色及技术服务主要分为以下五类:一是广告需求方,即流量的消费者,包括广告主或代理商;二是需求方服务,包括需求方平台 DSP 和采购交易平台 Trading Desk,它们为需求方提供精准的广告投放和管理服务;三是流量供应方,包括媒体网站或 App、广告网盟 Ad Network,它们是流量的供应方,程序化广告市场的发展壮大离不开它们的参与;四是流量方服务,包括广告交易平台 Ad Exchange 和供应方平台 SSP,用于整合市场流量,但由于这两者在发展过程中功能逐渐趋同,因此可以统称为广告交易平台;五是广告服务和数据管理,包括程序化创意平台 PCP、广告验证平台 AVP、数据管理平台 DMP、监测分析平台 MAP,它们为广告投放策略优化提供数据支持,以及为品牌安全提供保驾护航等服务。

一、需求方
需求方即广告主(Advertiser),是购买流量进行广告投放的最终需求方。需求方也可以是代理商(Agency),即广告主的业务代理人,负责对接广告主需求,并代表广告主寻找媒体渠道进行合作。需求方一般分为效果类和品牌类。
效果类需求方
效果类需求方包括效果广告主直客和广告代理公司。
效果广告主一般是游戏、电商等行业内的企业或者其他中小企业。它们的广告投放需求以提升直接转化效果为主,并附带额外的品牌宣传。典型的效果类广告主有 37、游族、唯品会、京东、广发、招行、携程、同程等。
品牌类需求方
品牌类需求方包括品牌广告主直客和4A广告代理。
品牌广告主直客主要是汽车、快消品等传统行业的企业。它们的广告投放需求以品牌宣传为主,并在此基础上提升转化效果。以公司规模和投放预算为标准,品牌广告主可以分为大型品牌广告主(如宝洁、伊利、欧莱雅等)和中小品牌广告主。
大型品牌广告主的代理商一般是 4A 广告代理公司。4A 广告代理公司分为国际 4A(global 4A)和中国本土 4A(local 4A)。国际 4A 代表有 WPP 集团、Omnicom 集团、阳狮集团、电通集团、IPG 集团等;中国本土 4A 公司代表有蓝色光标、广东省广告有限公司、昌荣传播、利欧股份等。
二、需求方服务
需求方平台(Demand-Side Platform,简称DSP)
DSP 为需求方(即广告主或代理商)提供实时竞价投放平台。需求方可以在平台上管理广告活动及其投放策略,包括设置目标受众的定向条件、预算、出价、创意等。DSP 通过技术和算法自动优化投放效果并提供数据报告。
流量、竞价请求、QPS 三者的关系
QPS(Query Per Second)即每秒查询率,是对一个特定的查询服务器在规定时间内所处理流量多少(即竞价服务器性能)的衡量标准。AdX/SSP 发送竞价请求和 DSP 接收处理竞价请求是需要消耗服务器资源和带宽资源的,因此,为了控制成本,DSP 通常会在 AdX/SSP 管理后台设置能接受的 QPS 值,部分大型 AdX/SSP 会根据 DSP 的消耗能力设置固定 QPS 甚至是动态 QPS(根据 DSP 的出价和竞得情况自动调整 QPS 值)。
简单来说,每天的竞价请求数 = QPS×86400(一天有 86400 秒)。理论上,一个竞价请求一般只携带一个流量,但为了减少网络流量等原因,部分渠道的部分资源会通过一个竞价请求同时携带同一页面不同广告位的多个流量,即一个 bid_request(竞价请求)携带多个 impression(展示流量),如腾讯新闻客户端资源等,从而导致流量数大于竞价请求数。如 DSP 每天可竞价的流量大概为 500 亿,竞价请求数大概为 200 亿,对应的 QPS 峰值是 25 万(假设一台服务器对应处理 1 万 QPS,则需要 25 台服务器)。
根据需求方对数据和技术的控制权限,可将 DSP 的服务模式分为 SaaS、PaaS 和 IaaS。

SaaS:Software-as-a-Service(软件即服务)的简称,产品形态是软件。需求方可以在此软件上进行广告投放操作,但是数据和技术属于供应商。部分 SaaS 供应商提供 white label (贴牌)模式,即供应商可以将产品包装成买方的品牌提供其使用。该模式一般是通过赚取广告位差价或者收取技术服务费/广告优化服务费来盈利。
PaaS:Platform-as-a-Service(平台即服务)的简称,产品形态是平台。需求方可以通过 API 接口调用数据、设置策略、整合需求方自身的其他产品等。有些供应商还会提供算法接口,需求方可以通过接口运行自己或者第三方的算法模型。这种模式的数据和技术所有权仍然属于供应商。部分 PaaS 供应商能够为需求方定制个性化功能并贴上其品牌,这种服务称为 OEM(Original Equipment Manufacturer,代工生产)。该模式一般也是通过赚取广告位差价或者收取技术服务费来盈利。
IaaS:Infrastructure-as-a-Service(基础设施即服务)的简称,产品形态是基础设施。供应商直接将相关技术模块部署在需求方服务器,技术和数据所有权都归属于需求方。这种服务称为本地部署(in house),分为提供技术源码(需求方可进行二次开发)和不提供技术源码两种方式。部分独立的第三方 DSP 公司可以提供此服务,如舜飞科技。该模式一般通过收取技术服务费来盈利,可能是一次性费用,也可能是按年费的形式收取。对于已经具有技术团队的企业,可以通过购买源码的方式与第三方 DSP 公司合作,进行二次开发和渠道对接工作;如无技术团队,可以交由技术服务商进行后续个性化功能的定制开发和渠道对接工作,但广告主需支付额外的技术服务费。
采购交易平台(Trading Desk,简称TD)
Trading Desk 称为采购交易平台,也可以理解为需求方平台,类似 DSP。TD 为需求方提供整合多个 DSP 平台的技术解决方案,需求方可以在 TD 上统一管理多个 DSP 平台的投放,包括分配投放预算、制定和调整投放策略、查看数据报告等。TD 一般是为品牌广告主服务的,品牌广告主通常会同时在多家 DSP 供应商进行广告投放,这就涉及整体预算、频次控制等在多家 DSP 的分配以及投放活动的统一管理。
三、流量供应方
媒体包括 PC Web、Mobile Web(一般称为 WAP)以及 App 三大类资源。
四、流量方服务
供应方平台(Supply-Side Platform,简称SSP)
理论上是 SSP(供应方平台)负责对接媒体,然后对接进 Ad Exchange(广告交易平台)。由于现在 SSP 的功能基本与 Ad Exchange 一致了,因此可以把 Ad Exchange 和 SSP 放到一起来讲,并统称为广告交易平台。DSP 通过 API 接口对接 Ad Exchange 或 SSP,实时竞价购买其流量。
五、广告服务与数据管理
程序化创意平台(Programmatic Creative Platform,简称PCP)
PCP 专注于广告创意的投放优化,通过技术自动生成海量创意,并利用算法和数据对不同受众动态地展示广告并进行创意优化,这个过程叫做动态创意优化(Dynamic Creative Optimization,简称 DCO)。
数据管理平台(Data Management Platform,简称DMP)
DMP 能够为广告投放提供人群标签进行受众精准定向,并通过投放数据建立用户画像,进行人群标签的管理以及再投放。其代表有百分点、达摩盘等。
按照数据归属,用户数据可以分为以下三类。
第一方数据:需求方即广告主自有用户数据,包括网站/App 监测数据、CRM 数据、电商交易数据等。
第二方数据:需求方服务提供者在广告投放过程中积累的业务数据,如 DSP 平台业务中积累的受众浏览广告、点击广告等相关数据。
第三方数据:非直接合作方拥有的数据,如运营商数据、百度的搜索人群数据、阿里的电商人群数据、腾讯的社交人群数据等。
按照 DMP 平台的归属,DMP 分为第一方 DMP、第二方 DMP 和第三方 DMP。
第一方 DMP:指大型广告主自己搭建或者寻找外部技术提供商为自己搭建的内部 DMP,用于分析和管理用户数据,为营销环节提供决策支撑和用户数据支撑,广泛应用于电商、游戏、旅游等行业。
第二方 DMP:指需求方服务提供者(一般是指 DSP)搭建的 DMP,旨在帮助广告主更好地进行投放,在提升效果的同时加大投放量,间接提升广告主在需求方平台的投放额度。
第三方 DMP:指以数据交易为主要形式的 DMP,为需求方提供数据交换、售卖等服务。通常需要对接入 DSP 后再运用到广告投放中。如果是 PC 端数据,DSP 与 DMP 之间还需要 cookie mapping。
第三章 交易模式
一、交易模式种类
默认广告/打底广告(Default Ad)
为了避免广告位出现空白情况,通常需要设定一个默认广告/打底广告用于确保 100% 填充率。特别是程序化交易市场下,流量的售卖是实时发生的,无人竞价时则展示默认广告,避免广告位的浪费。默认广告价格相对来说是最便宜的,可以用 CPM、CPC 甚至 CPA 计费方式售卖。有些媒体也会选择用百度网盟或者阿里妈妈网盟的广告进行打底。
底价(Floor Price)
私有竞价(Private Auction,Private RTB)
有些优质媒体为了保护自身媒体环境,不愿意进入公开交易市场,只邀请部分广告主竞价购买;有些媒体为了最大化媒体收入,会把流量先经过 PMP 私有交易市场,然后再进入公开交易市场。PMP 的流量库存和价格也是不固定的,私有竞价同样遵循 RTB 竞价规则。相比公开交易市场,PMP 的媒体质量更优质,因而价格也会更高。行业中所说的 RTB 一般代表的是公开竞价,而 PA 代表私有竞价。
第四章 考核指标
一、广告效果的定义
广告效果是指广告传播对受众的影响程度,有狭义和广义之分。
狭义的广告效果是指通过广告传播带来的直接经济效益,即提升直接转化(如产品销售),如游戏行业比较关心的数据有点击、注册、下载用户数及相应的获客成本等。
广义的广告效果是指通过广告传播影响受众的认知、心理、行为和态度,由此带来的直接或间接广告效益的总和。这个定义比较接近“品效合一”的概念,直接广告效益可以理解成转化效果,间接广告效益可以理解成品牌知晓度、美誉度、忠诚度等。
二、广告效果的层次
根据受众是否已看到广告以及受广告影响的程度,广告效果可以分为传播效果、心理效果和行动效果三个层次。
传播效果:传播是指广告已成功曝光到用户面前且被用户所关注。传播效果是指广告到达的广度和深度,取决于广告覆盖范围、曝光质量和曝光频次。
心理效果:指通过广告曝光影响用户的认知、心理和产品态度,比如用户从没兴趣到感兴趣、从感兴趣到产生购买行为等。心理效果取决于广告的创意和场景。
行为效果:指用户看到广告、产生兴趣后发生的进一步的交互行为,包括点击、注册、购买、分享等。行为效果取决于广告的创意、场景及产品本身相关的信息。
三、广告效果的评估
广告效果的评估通常用 KPI(Key Performance Indicator)来表示。KPI 即关键指标考核,是广告主用来评估广告营销活动是否有效的指标体系和评价标准。程序化广告的 KPI 评估主要围绕广告效果、成本收益和投放保障三大方面。
广告效果: 衡量用户活跃度及其对广告的接受度。从广告效果的层次来说,传播效果可以用广告曝光维度衡量;心理效果一般很难直接评估,但是可以通过用户的行为效果进行衡量;行为效果可以从落地页/网站/App 访问以及用户互动角度进行考核。
成本收益: 衡量广告投放整体消耗、各渠道等维度的性价比。
投放保障: 衡量广告投放的真实性和安全性,用于保障广告效果以及成本收益。
基础指标
效果指标(Performance)
点击量:广告被有效点击的次数,有点击总量和排重点击量之分。比如同一用户(同一 Cookie 或同一设备 ID)在一小时内 5 次点击同一页面同一广告(页面未刷新的情况下),点击总量加 5,排重点击量加 1。下面指标中出现的点击量均指排重点击量。
CPL:Cost Per Lead,指每潜在客户获取成本,即获取一个潜在客户信息对应的价格,如汽车行业需要潜在客户通过广告页面填写表单预约试驾。用公式表示即 CPL=Cost/Lead 数量。
召回率:在重定向(Retargeting)广告中,被重定向的用户通过广告重新注册或者登录的数量占总重定向用户数量的比例。
ROI:Return On Investment,指投资回报率,即特定周期内,广告主通过广告投放收回的价值占广告投入的比例。一般 ROI 都会带上周期,如 7 日 ROI 等。用公式表示即 ROI=回收价值/Cost。
留存用户数:留存用户是指未来一段时间内再次登录的用户,通常会带上时间周期,如次日留存用户、3 天留存用户、7 天留存用户等,分别代表注册并首次登录日期后的第 1 天、第 3 天、第 7 天再次登录的用户。
活跃用户数:活跃用户没有标准的定义,活跃用户可能是未来一段时间内再次登录或者未来几天内多次登录的用户,通常还带上时间周期,如次日活跃用户、3 天活跃用户、7 天活跃用户等。7 天活跃用户可能是注册并首次登录日期后的第 7 天再次登录的用户、或者 7 天内登录 4 天以上的用户。
DAU:即 Daily Active User,指每日成功登录的用户数量。有些用户在当天可能有多次登录,因此计算 DAU 时需要按照玩家账户 ID 排重。
WAU:即 Weekly Active User,指一个自然周内成功登录的总用户数。跟 DAU 一样,计算该指标时也需要按照玩家账户 ID 排重。
MAU:即 Monthly Active User,指一个自然月内成功登录的总用户。跟 DAU 一样,计算该指标时也需要按照玩家账户 ID 排重。
ARPU:特定周期内,活跃用户的平均付费金额。用公式表示即 ARPU=统计周期内的付费金额/活跃用户数,日 ARPU=日付费金额/DAU,周 ARPU=周付费金额/WAU,月 ARPU=月总付费金额/MAU。
ARPPU:特定周期内,付费用户的平均付费金额。用公式表示即 ARPPU=统计周期内的付费金额/付费用户数,日 ARPPU=日付费金额/日付费用户数,周 ARPPU=周付费金额/周付费用户数,月 ARPPU=月付费金额/月付费用户数。
留存率:特定周期内,留存用户数量占广告导入的注册用户数量的比例。用公式表示即留存率=留存用户数/注册量×100%。
活跃率:特定周期内,活跃用户数量占广告导入的注册用户数量的比例。用公式表示即活跃率=活跃用户数/注册量×100%。
付费率:特定周期内,付费用户数量占广告导入的注册用户数量的比例。用公式表示即付费率=付费用户数/注册量×100%。
留存成本:单个留存用户的获取成本,即获取一个留存用户对应的广告费用。用公式表示即留存成本=广告费用/留存用户数。
活跃成本:单个活跃用户的获取成本,即获取一个活跃用户对应的广告费用。用公式表示即活跃成本=广告费用/活跃用户数。
付费成本:单个付费用户的获取成本,即获取一个付费用户对应的广告费用。用公式表示即付费成本=广告费用/付费用户数。
LTV:指一段时间内用户生命周期总价值。用公式表示即 LTV=统计周期内的充值金额/注册量。一般有 LTV0、LTV7、LTV30,分别表示当天 LTV、7天 LTV、30天 LTV,对应的计算公式分别为:LTV0=当日注册用户的充值金额/当日注册量;LTV7=当日注册用户的 7 天内充值总额/当日注册量;LTV30=当日注册用户的 30 天内充值总额/当日注册量。
所有效果广告的投放目的一般是最终的 ROI。但 ROI 数据具有滞后性,需要过一段时间才能验证最终数值。为了达成 ROI 的 KPI 要求,广告主前期会通过 CPA、付费率、留存率等数据来参考判断,并结合一定时期的 ROI 和 LTV 情况进行整体预测。比如,有些资源的 CPA 虽然很低,留存率和付费率也较好,但是因为用户的整体付费水平偏低,导致最终无法完成 ROI 的 KPI 要求,因此,这类资源不宜大量投放;又比如,有些资源的 CPA 虽然较高,甚至超出 CPA 的 KPI 要求,但是由于用户的付费水平高,最终也一样可以完成 ROI 的 KPI 要求,因此,这类资源可以加大投放。
品牌指标(Branding)
某些品牌广告主要求进行纯广告展示,比如要求哪天在哪些渠道要投放多少广告量等,这类广告的考核集中在投放量上。

广告可视度、Viewable TA%、Viewable TA N+Reach 和 Viewable IGRP 指标主要用于 OTV(Online TV,即网络电视或网络视频)广告投放中。
(1)广告可视度(Viewability): 有些广告位置是在第二屏甚至最后一屏,用户进入媒体如果没有滚动页面,广告则无法进入其视野。以曝光计费的广告购买,只要广告曝光到广告位就会产生费用,而不管用户是否看到广告。广告可视度(Viewability)指广告出现在窗口可见区域的广告曝光量占广告总曝光量的比例。PC 和移动广告的可视度计算标准不同,展示广告和视频广告的计算标准也有所差异。另外,不同广告投放平台的计算标准也有可能会不一致。互动广告局 IAB 和媒体分级委员会 MRC 对可见曝光(viewable impression)的计算标准如下。
① 对测量对象的基本要求:
在客户端计数;
过滤非人类流量和无效流量;
缓存清除技术;
区分明显的(机器人)自动刷新行为与人为活动;
区分被遮挡及不在显示区域的曝光(由于用户可能同时打开多个窗口导致当前测量对象失焦而不在显示区域);
广告素材的曝光数据透明性;
媒体网站/App、广告投放平台、广告网络和广告交易市场的流量透明性。
② 对可见曝光的计算要求:
PC 展示广告(PC display ad):广告有大于等于 50%的像素面积在可视空间内,且展示时长大于等于连续 1 秒。此标准同样适用于信息流环境。需要说明的是,对于大面积广告,可以适当加以不同标准,比如对于大小为 242,500 像素(相当于 970 像素×250 像素展示广告的尺寸)或更大的展示广告,只要求广告有大于等于 30%的像素面积在可视空间内,且展示时长大于等于连续 1 秒;
PC 视频广告(PC video ad):广告有大于等于 50%的像素面积在可视空间内,且展示时长大于等于连续 2 秒(不要求是视频广告的前 2 秒);
移动展示广告(Mobile display ad):广告有大于等于 50%的像素面积在可视空间内,且展示时长大于等于连续 1 秒。此标准同样适用于信息流;
移动视频广告(Mobile video ad):广告有大于等于 50%的像素面积在可视空间内,且展示时长大于等于连续 2 秒(不要求是视频广告的前 2 秒)。
③特殊要求:
在用户与广告之间产生了互动的情况下,即使广告不符合上述像素面积和时间条件,该广告展示也可直接定义为可见曝光。互动是指用户在广告上的有效点击行为或有效鼠标移动行为等,但不包括鼠标悬停或者点击视频广告的播放按钮等行为。
(2)广告可见的 TA 浓度(Viewable TA%):TA 是指目标受众,即 Target Audience,TA% 表示目标受众占广告投放曝光总人群的比例,计算公式为 TA%=目标市场中看到广告的 TA 数量/目标市场中的人群总数。Viewable TA%,特指可见曝光前提下的 TA%。因此,TA 浓度的高低代表着 TA 触达率的高低。
(3)广告可见的 TA 到达率(Viewable TA N+Reach):N+表示 1+、2+、3+、……、N+。常见的有指标有 1+Reach、2+Reach 和 3+Reach。Viewable TA N+Reach 特指可见曝光前提下的 TA N+Reach。
① TA 1+Reach,又叫 TA Reach、净达到率、1+ 到达率,简称为 Reach,是指目标市场中看到广告 1 次或 1 次以上的目标受众占总目标受众的比例。计算公式为 TA1+Reach =目标市场中看到广告的 TA 数量/目标市场中符合条件的 TA 总数。一般来说,不同城市、不同时期的 TA Reach 都是不同的。
② 2+Reach、3+Reach、……、N+Reach 分别代表目标市场中看到广告 2 次或 2 次以上、3 次或 3 次以上、……、N 次或 N 次以上的目标受众占总目标受众的比例。由于同一受众看到广告的次数关系着该广告或者该品牌对受众的影响强度,因此广告投放会设置频次,如每天 6 次或每周 9 次。相应地,广告主会考核 2+Reach、3+Reach 等指标。
(4)广告可见的互联网总收视点(Viewable IGRP): IGRP,即 Internet Gross Rating Points,译为互联网总收视点或互联网毛评点。计算公式为 IGRP=平均曝光频次×到达率×100。假设对目标受众的平均曝光频次为 3,到达率为 70%,则 IGRP 为 210。Viewable IGRP 特指可见曝光前提下的 IGRP 值。
(6)跳出率(Bounce Rate):指只浏览了入口页面(一般指落地页 Landing Page)就离开的访问量占进入该页面的总访问量的比例,用于衡量用户点击广告后进入页面的访问质量,或者衡量该页面对用户的吸引力。
(7)频次(Frequency):每波品牌广告通常会有频次控制的需求,以提升广告展示的有效性。比如同一波投放活动中,对每个 UV 的广告曝光频次不超过 3 次,或者是总共需要投放 3 套素材,每套素材向每个 UV 的曝光频次不超过 2 次。
(8)二跳率(2nd-click Rate): 二跳是指浏览入口页后在页面上产生的首次有效点击。二跳量是二跳的次数,二跳率是二跳量占进入该页面的总访问量的比例,可用于衡量用户的访问质量或该页面对用户的吸引力。
(9)CPUV: Cost Per UV,指每 UV 成本,即广告曝光中获取一个 UV 的价格。计算公式为 CPUV=广告消耗金额/UV 数。
(10)CPE 或 CPEV: CPE(Cost Per Engagement)或 CPEV(Cost Per Engaged Visit),指单次互动成本,即获取一个用户互动行为对应的价格。
(11)CPH(Cost Per Hour): 受众对广告的浏览/互动时长的成本。根据广告可视度的概念可知,可视广告对受众浏览广告的面积和时长都有要求,因此 CPH 是评估可视广告的进一步延伸,它可以考核受众对广告的关注度、兴趣度和活跃度。该指标特别适合品牌广告主,它在一定程度上代表了广告对受众品牌意识的影响力。
(12)互动率(Engagement Rate): 用于衡量广告投放中用户在广告素材或者站内(网站或 App)的交互度和参与度。交互行为(Engagement)是指用户对广告产生兴趣之后,到发生最终转化之前的动作或行为过程,如点击、分享、在线体验、站内搜索等。相应地,还可以用单次互动成本 CPE(Cost Per Engagement)或 CPEV(Cost Per Engaged Visit)来衡量。
(13)回搜率(Search Conversion): 看过广告的用户中,之后一段时间(如 1 天后、7 天后、30 天后等)在各个平台(包括百度、360、新浪、淘宝等)搜索广告主相关关键词的用户数占比,可用来衡量品牌广告对用户品牌认知的提升程度。
(14)品牌安全(Brand Safety): 由于品牌广告宣传的是品牌的美誉度,因此对投放环境的要求非常高。比如品牌广告不允许出现在色情网站、敏感时事新闻等媒体上,否则用户可能会对此品牌产生负面印象,严重时还会影响品牌形象。品牌安全保障一般由广告验证平台(如 Adbug、Sizmek)提供,广告主通过广告验证平台过滤敏感或非法的关键词/页面。每个广告验证服务商都需要维护并公开潜在规避类别。
(15)反作弊(Anti-Fraud): 所有广告主都需要反作弊,只是效果广告主衡量短期效果时就已经可以把大部分作弊流量过滤掉,因此对反作弊的需求没有品牌广告主那么强烈。相比之下,品牌广告主的考核指标比较容易被作弊,因此广告主需要考量服务方的反作弊能力。
(16)无效流量验证(Invalid Traffic Verification): 需要说明的是,无效流量不等同于作弊流量,作弊流量只是无效流量中的一部分,并且无效流量的曝光不能计入可见曝光。MMA 中国无线营销联盟在 2017 年 5 月发布的移动互联网无效流量验证标准指出,无效流量分为两种。
① 第一种是“常规无效流量”(General Invalid Traffic,简称 GIVT),即通过使用名单或者其他标准化参数、定义及预设规则可检出的无效流量。
非浏览器用户代理头或其他形式的未知浏览器带来的流量;
来自声明的机器人爬虫的流量;
依据投放项目维度的参数设定,超出合理访问频度、访问时间间隔等目标设定的流量;
已知的来自数据中心的执行了预加载且没有指定加载后触发时间的流量;
媒体方发起的对广告主提供的点击链接的定期例行检测流量;
来自已知高危作弊来源的流量,依据预设列表判断;
带有非法参数及字符的流量,包括通过伪造等非正常手段生成的唯一标识等关键参数;
基本信息缺失或信息矛盾的流量(例如缺失用户代理信息)。
② 第二种是“复杂无效流量”(Sophisticated Invalid Traffic,简称 SIVT),包括了需要通过高级分析、多方合作乃至人工介入等方法,以及广告投放活动以外更大范围的数据信号才可能分析和辨识的无效流量。
高度模拟真人访客的机器人和爬虫流量;
广告插件、恶意软件产生的流量;
被劫持的设备产生的流量;
虚拟化设备中产生的流量;
被劫持的广告代码产生的流量;
广告伺服时故意隐藏、叠加,掩盖、自动刷新或使过程模糊;
通过作弊代理服务器产生的流量;
以金钱补偿为动机的操纵测量数据行为;
伪造的可见性曝光判定属性参数的流量;
篡改或重复使用窃取获得的 Cookie 信息的流量。
③ 针对来自数据中心或由机器人、爬虫等产生的异常流量:
数据中心及运营商网络节点 IP:数据中心(也被称作 IDC 服务器机房等)是为企业、政府自身或者对外提供服务器托管、租用以及其他服务的机构。运营商网络节点是网路运营商使用的网络设施,故数据中心及运营商网络节点 IP 产生的流量不被视为真实的广告受众;
高机器人概率 IP:有明显的大量机器人行为记录的 IP;
高机器人概率移动设备 ID:具有大量机器人刷量行为的移动设备 ID,包含 IDFA、IMEI 等种类的设备相关 ID;
无效 User-Agent 信息:User-Agent(UA)信息是指用户代理信息,用于识别发出请求的客户端的操作系统、浏览器等信息,故带有爬虫 UA 和伪造的非真实浏览器 UA 的流量不被视为真实的广告受众。
(17)第三方监测差异(Discrepancy): 品牌广告主一般会寻找信任的第三方监测公司为其提供投放监测服务并输出数据分析报告,比如性别、年龄等人群属性以及地区定向的投放结果。因此,DSP 的投放效果是否达标,不仅仅在于 DSP 平台统计的数据,还需考核该数据与第三方监测数据之间的差异值(一般称为 gap 值)。
第五章 广告投放
二、广告策划/提案
方法论
广告提案(proposal)是指广告公司通过PPT或者其他表现方式向广告客户描述广告投放解决方案的报告,目的在于获取客户的认可和支持,赢得客户的广告投放预算。
1.用户旅程(user journey)
用户旅程模型分为以下六个阶段:
(1)认识:这一阶段的用户都是新用户,之前没听过或者不了解该企业/品牌。通过广告曝光,开始发现企业/品牌,对企业/品牌有初步的接触和了解。这一阶段的广告策划起码要保证广告的曝光强度和频率,这样才能让用户注意到广告,慢慢地了解并熟悉企业/品牌。对于有潜在需求的用户,在这一阶段还可以通过广告曝光去启发其需求,使之产生兴趣。
(2)熟悉:通过广告的多次曝光之后,用户大脑会潜移默化地形成一种记忆,企业/品牌作为一个已知事物、体验或情感联想存在于用户大脑中,并形成品牌意识。在后期考虑或评估阶段,可以产生品牌联想。品牌联想是指用户在需要的时候可以想起品牌或者通过广告曝光唤醒对品牌的记忆。广告中要突出品牌亮点和差异点,这样才能更容易被用户联想记忆。
(3)考虑:用户在这个阶段通常会同时考虑多个企业/品牌,并从中选择一个或多个。广告主要清楚地了解用户诉求,对不同诉求的用户采取不同的刺激点来进行引导。刺激点包括价格、折扣、质量、性价比、产品特色等。
(4)评估:用户进入考虑阶段后,可能会采取进一步的行动,比如点击广告等。同时,用户还会通过主动学习或试用等方式评估企业/品牌的产品服务是否满足自己的需求,比如通过搜索引擎查找信息、进入官网了解企业/品牌、申请试用等。因此,需要策划好相关内容和体验活动,这样才能给用户更好的印象,促使其购买。
(5)购买:在准备购买阶段,良好的用户体验非常重要。广告及网站的转化路径要简单、快捷、流程,这样才能促使用户更高效地完成购买动作。
(6)忠诚:对于已购买的用户,要努力使之成为忠诚用户,持续购买该产品或服务。
注意,整个用户旅程中的各个阶段并不是呈线性漏斗式的,有些用户可能会直接跳过某个阶段。比如在认识阶段的用户,可能因为广告内容刺激到其需求,直接跳过熟悉阶段进入考虑阶段。制定策略时,需要充分了解用户旅程中的各个影响因素,制定最优的组合策略,包括定向人群、媒体、创意、接触点等。
2.接触点(touch point)
简称触点(touch point 或 contact point),是指有需求或潜在需求的用户在购买之前、购买期间或者购买之后的企业/品牌接触点。
程序化广告的 user journey 中,用户从看到广告到点击广告、浏览官网或 App、订购商品或服务等过程中有一连串的交互行为,里面涉及各种触点。触点分为心理触点和行为触点两个层次。
(1)心理触点
信息感知:用户在看到广告的时候,当前的场景、需求状态都会影响其对广告内容的感知。在这个阶段,用户是通过听和看来接触品牌的。品牌通过广告内容将信息传达给用户,让用户认识品牌,并通过反复曝光在用户大脑中形成潜在记忆,让他们在有需求的时候可以轻易唤醒这些记忆。
启发需求:刺激用户需求,让用户产生兴趣、渴望。在了解清楚用户诉求,或者分析清楚用户之前购买的原因后,可以更好地设计广告内容去刺激用户,促使其购买或再次购买。启发性因素可以是价格、质量、性价比等。
唤起记忆:对处于考虑阶段或者评估阶段的用户进行广告曝光,使之产生品牌联想,唤起记忆,使用户考虑购买相应品牌。比如对将品牌产品加入过购物车的用户进行广告曝光,唤起其记忆。
(2)行为触点
指用户产生交互动作的触点,包括点击、购买、加入购物车等。引发用户触点的关键是内容信息和用户体验。
4.用户生命周期(user lifetime)
完整的广告策划需要对整个路径中处于不同阶段的用户进行归类,经过层层引导,最终产生转化,并持续循环,使之留存、活跃、忠诚,实现用户生命周期价值的最大化。用户生命周期中的行为路程可分为“看到广告—点击广告—进入页面—转化”。由于转化是广告投放的最终目的,因此,需要对转化前的每个节点设定广告行为上限。下面通过一则简单的示例来说明基于用户生命周期的优化思想。
如下图,假设广告投放设置为:用户看到广告的上限是 6,点击广告的上限是 3,进入页面的上限是 2。

基于此,可采取的广告策略则是(如下图):尝试对潜在用户推广 X 游戏,向其展示 A 创意,在每个节点流失时,如果没达到上限,则返回起点重新对其展示 A 创意;如果达到上限,该用户可能对 A 创意不感兴趣,尝试向其展示 B 创意。同样地,用户在 B 创意路径中的每个节点也可能会有流失,如果没达到上限,则返回起点重新对其展示 B 创意;如果达到上限,该用户可能对 X 游戏不感兴趣,尝试向其推荐 Y 游戏,展示 C 创意。实际广告投放中,X 游戏肯定不只是展示 A 和 B 创意,可以继续展示更多不同风格的创意,试探用户兴趣。但是如果多次尝试 X 游戏和 Y 游戏的多套创意后,用户都未产生转化,说明该用户可能不是游戏用户,则需要考虑是否放弃对该用户继续投放此类广告。注意,实际优化过程中除了多版本的创意优化,还需要做多版本的落地页优化。为了简单说明优化思想,这里暂且忽略落地页的多版本测试。

策划要素
1.人群策略
目标受众定向分为新用户和老用户的定向投放,我们需要进行相应的拉新和留存,即吸引新用户和挽留老用户。根据二八原则,公司 80% 的利润来自 20% 的重要客户。以客户的忠诚度来分,这 20% 的重要客户是指忠诚客户群体,也就是我们常说的回头客、老顾客。因此,广告投放要抓住关键用户群,重视对老用户的重新召回。老用户可以是访问过官网或 App 的用户,也可以是注册、下载、购买用户等。当然,召回老用户的同时,还需要加大对新用户的投放,这样才能不断壮大老用户基数。
(1)老用户——站内人群重定向
重定向(Retargeting)也称为再营销(Remarketing),是指对老用户进行召回的广告投放。重定向投放的意义在于对客户进行二次营销,唤醒沉睡用户,召回流失用户。重定向一般是针对站内人群而言的。站内人群是指广告主官方网站/App 的用户,针对不同用户行为划分不同人群标签,如访问过网站、注册过账号、购买过商品等。
① 普通重定向:对站内不同行为人群标签展示差异性广告创意,进行用户召回。
② 个性化重定向:由于每个人的行为都是有区别的,所以他们在网站的浏览轨迹、对商品的兴趣爱好、用户旅程阶段、对创意的审美程度等也都是不同的。个性化重定向是指根据每一个用户的不同行为推送个性化广告,以提升访客召回的效果。这里面还包含“否定重定向(Negative Retargeting)”的概念,即个性化定向的前提是不再向用户推送他们已经购买过的商品的广告,减少广告主投放预算的浪费。否定重定向并不是完全停止对已购买过商品的用户推送广告,而是在特定周期内对该类用户停止推送他们已经购买的那个商品的广告,改为推送相关的其他商品的信息。比如对刚购买了手机的用户推送手机膜或者手机壳等广告,而不是持续用手机广告干扰用户。特定周期具体指多长时间,则需要根据该商品的属性来判断。比如刚购买冰箱或空调的用户,在未来一至两年内估计都不会有购买需求;又比如刚购买洗发水的用户,根据其过往买洗发水的频率,假设为 10 周,则应该在 9 周内暂停向该用户展示洗发水广告。
(2)新用户——站外人群扩展
重定向用户固然高质,但是数量有限,所以需要扩展。扩展不意味着盲目投放新用户,盲目通投(通投指不设任何定向条件而进行的广告投放)会导致成本变高,但效果却未必随之提升。高质的新客户从哪来?常用手段是设置合理的基础定向条件和人群标签,同时还可以用 Look Alike、获取搜索词用户等方法进行人群扩展。
① 基础定向:包括地区定向、设备定向、客户端定向等。
② 人群标签定向:分为预定义人群标签和自定义人群标签。预定义人群标签包括社会化属性、兴趣爱好、购买倾向等定向。自定义人群标签是根据广告主目标受众提炼出来的用户群体,比如已知某媒体网站用户基本为高端的女性用户,而广告主的目标受众正是此类用户,广告主可以通过购买该媒体网站人群,或者通过购买该媒体网站广告位用以收集人群,并将该人群定义为“X 媒体高端女性用户人群“。
③ Look Alike:又叫相似人群扩展,以重定向用户作为种子用户,并根据用户特性查找相似特性的人群。
④ 搜索词用户:当用户有需求时,会通过搜索引擎主动查找相关信息。因此,可以找供应商提供搜索词用户,对这些用户进行定向投放。
在 DSP 平台进行广告投放时,如何进行相应的重定向和拉新呢?
首先需要对 DSP 的人群数据有一定的了解。DSP 平台的数据来源分为广告主数据、广告投放业务数据及第三方数据。广告主数据主要用于重定向,广告投放业务数据及第三方数据主要用于拉新。
广告主数据:广告主添加 DSP 平台监测代码收集的人群数据(比如访问到官网的人群);广告主 CRM 数据;广告主自有 DMP 数据。
DSP 自有数据:包括 DSP 对接的 AdX/SSP 流量中携带的用户上下文浏览历史、地域、客户端、设备品牌等信息;广告投放数据,如曝光、点击、转化数据等;基于种子用户的 look alike 而得到的更多人群数据;通过爬虫抓取的网络数据,如天气指数、百度指数、视频指数、新闻热点信息等。
第三方数据:一般由第三方数据供应商提供,有免费或付费两种合作模式。部分 AdX/SSP 会为 DSP 提供免费 DMP 人群数据。另外,DSP 也可以通过付费或者数据交换方式与第三方 DMP 平台合作来获取数据。需要注意的是,如果是 cookie 数据,则 DSP 平台需要与该第三方 DMP 进行 cookie 映射后方能使用。
要提升广告投放效果,需要对用户群体进行合理归类,并按照各类别用户的不同特性推送相应广告。具体要如何归类呢?我们可以根据“4W1H”模型来进行:Who、When、Where、What、How,分别对应用户的属性、时间、来源、行为、质量(如下图所示)。根据这个模型,我们可以从不同维度对用户进行细分,并针对不同群体推送个性化广告。
Who——谁 :即用户属性,根据属性(性别、年龄、地区、收入、兴趣爱好等)判断这是什么类型的用户,比如爱好电子设备的学生群体、喜欢看汽车网站的白领、用户等级为高级 VIP 等。
When——何时 :即用户行为对应的时间,根据时间可以算出用户对应的访问时长、频率、间隔等。比如第一次访问官网、30 天未登录过、每天都会访问一次等。
Where——哪里 :即对应用户的来源,是点击广告进入、通过好友分享进入还是通过搜索引擎进入等。不同来源的用户代表着不同群体,比如通过搜索关键词进入的,属于主动行为的用户群,更贴合广告主需求;而通过点击广告进入,则可能是因为广告内容的吸引而产生兴趣等。
What——做了什么 :即对应用户的行为,比如点击了什么类型的广告、访问了什么内容、购买了什么商品等。
How——如何 :即用户质量如何,可以用访问深度、行为次数、订单金额等来衡量。比如浏览了 50 个不同商品页面的用户、一年之内总共成交了 20 单的用户、30 天订单金额大于 10 万元的用户等。
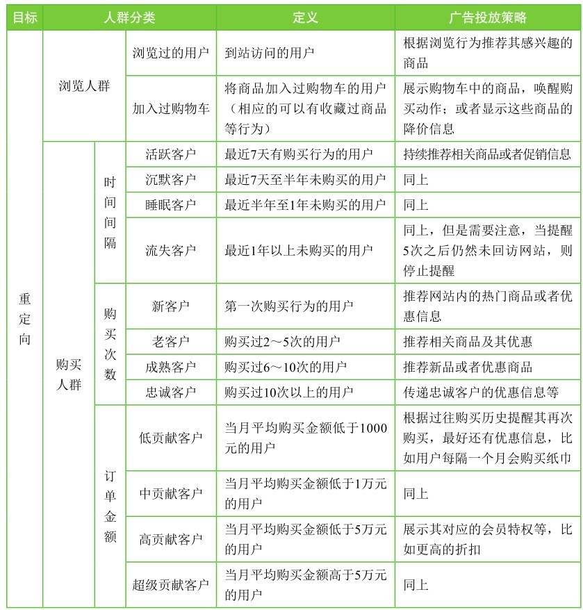
以电商为例,根据用户分类模型可以将用户分为下表所示的群体并制定相应投放策略。


- 媒体策略
(1)横幅广告(banner ad)
指在网站或 App 的顶部、中部或底部位置出现的广告。
![]()
(2)富媒体广告(rich media ad)
富媒体广告不占用页面固定版面位置,而是通过弹出或者悬浮等方式展示广告,例如漂浮广告、右下角弹窗等。优质媒体的富媒体广告位一般单价较高,大型广告主采购较多(如下图)。
![]()
(3)视频广告(video ad)
指视频网站或 App 中,在视频内容播放过程中出现的广告,包括视频(即 video in stream,指视频流中的视频广告)、图片等形式。视频播放器框内广告分为贴片、暂停、overlay 等:
① 贴片:广告形式是流媒体,一般分为前贴(pre-roll)、中贴(mid-roll)、后贴(post-roll),时长分为 15 秒、30 秒、60 秒甚至 90 秒。前贴是视频播放前出现的广告,中贴是视频播放中途出现的广告,后贴是视频播放结束后出现的广告。不同视频网站中的贴片广告会有不同的体验,比如自动播放或点击后播放、是否可跳过广告等(如下图)。
![]()
② 暂停:用户看视频过程中,点击暂停时弹出的覆盖在视频上面的广告,可点击右上角的关闭按钮关闭广告(如下图)。
![]()
③ 角标(overlay):在视频播放过程中,在某些时段内弹出的覆盖在视频上面的角标广告,出现一段时间后又会自动消失。
![]()
三、广告投放执行
基础设置
频次控制:设置同一个用户在设定时间内看到特定广告的总次数,或者在设定时间内看到某个广告素材的总次数。
频次控制的价值
① 同段时间内对同一用户进行大量曝光可能会引起用户的反感。另外,在预算有限的情况下,对同一用户的曝光次数进行限制,可以将节省的广告费用于覆盖更多的其他用户,对考核 TA% 和 TA N+Reach 的广告来说尤其重要。
② 对同一用户重复曝光同一广告素材的意义不大,可能会引起用户的审美疲劳。用户对创意的内容和风格有一定的喜好度,通过频次控制设置多套不同创意的轮流曝光,还能在一定程度上提升点击率和转化率。
频次控制的原理
广告投放时,系统主要根据广告活动的预算、频次以及各个定向设置等综合条件进行出价决策。只要遇到符合综合条件的流量,系统就会向 AdX/SSP 发送竞价响应,再由 AdX/SSP 返回竞价结果。如果竞价成功,广告主的创意即可展示。
品牌广告中常见的频次控制要求有:频控为 N、控 N 追 N-1 的比例大于一定值(该条件一般还会带上时间周期要求)。假设 N 为 4。
频控为 4: 如每天频次为 4,代表同一用户每天看到广告的次数不能超过 4 次。
控 4 追 3 的比例大于一定值: 即频次控制为 4,并使尽可能多的人看到 3 次广告。如每个星期内控 4 追 3 的比例大于 45%,代表每个星期内同一用户看到广告的次数不能超过 4,并且看到广告 3 次的人占总投放人数的比例不能低于 45%。
在广告投放前期和中期,控 4 追 3 可以跟频次控制为 4 的出价决策一样,只要遇到符合综合条件的流量就出价,重点在于做好目标受众策略。假设 TA 为男性,则需要技术协助查询日志,将 TA 为男性并且每周出现在流量池中的总次数不低于 3 的用户筛选出来进行定向投放。
在广告投放的后期,重点工作是提升看过广告为 3 次的用户占比。即使前中期做好了受众策略,但是在竞价环境下,出价不代表会赢得展示。因此,后期的策略不应该是获取没有看过广告的新用户,而应该重定向看过 2 次广告的人使之达到 3 次、看过 1 次广告的人使之达到 2 次进而达到 3 次(根据剩余预算来决定)。
媒体设置
媒体URL:设置具体的媒体根域名(如qq.com)、二级域名(如news.qq.com)等,或者是具体的URL地址。
广告可视度(Viewability):根据广告主对可视度的要求,可以只对可视度高于某一数值的媒体资源进行定向投放,或反之,可排除可视度低于某一数值的媒体资源,不对这部分媒体资源进行投放。
页面广告位数量:由于页面的广告位数据会影响用户体验,有可能间接使用户对该页面的广告产生负面印象,因此,投放广告时可以对投放页面的广告位数量进行把控,如只定向投放到广告位数量在3以内的页面。
屏次:选择广告位所在的屏次,如首屏、第二屏等。一般需要排除尾屏等页面底部的位置,用户一般是看不到这种广告位的。
页面内容:选择指定页面关键词、视频内容定向等进行投放,如只投放包含化妆品相关关键词的页面,或者只投放青春偶像剧的视频广告,也可以直接指定电视剧名字等进行定向投放。
定向设置
重定向:重定向人群一般是广告主自有人群。广告主可以通过收集广告投放过程中看过广告、点过广告以及访问过官网的人群,并对其进行重定向投放。重定向人群里面可能包含着有需求人群、潜在需求人群甚至是已购买的人群等,也可能包含着正在使用产品/服务的人群或者是已流失的人群等。
社会化属性:包括受众的性别、年龄、教育程度、行业等标签定向。
兴趣爱好:根据受众的兴趣爱好(如汽车、母婴、休闲娱乐等标签)投放。
购买倾向:根据受众的近期浏览及其他交互行为等预估购买倾向。
地区定向:指定投放区域,包括国家、省份、城市等。
客户端定向:设置受众的操作系统、浏览器、系统语言等。
运营商定向:投放指定运营商所对应的设备,如电信、联通。
设备定向:由于不同设备代表着不同人群,或者是不同的消费水平,因此可以根据广告主的受众人群进行设备定向,包括设备品牌定向、设备型号定向、设备价格区间定向等。
网络类型:包括 2G、3G、4G、Wi-Fi 等。如果投放的广告需要用户点击并下载 App 安装的话,则需要根据 App 文件包的大小进行相应的网络类型定向。如果一个下载安装包太大(如 100M)的话,用户一般不会在非 Wi-Fi 环境中下载。
上网场景:包括家庭、公司、学校、网吧等。投放时需要根据广告的受众特点选择相应的上网场景。
LBS 定向:Location-based Service,即移动位置服务,可以根据用户所在的地理位置推送周边服务等。LBS 定向取决于 AdX/SSP 竞价请求(指移动端的竞价请求)是否携带用户当前的(实时)经纬度信息,并非所有流量都支持 LBS 定向。
天气定向:指定温度、湿度、空气指数或者温差,如空气净化设备、感冒药、羽绒服等产品的广告投放。
搜索人群定向:搜索人群是指在搜索引擎输入词语进行内容搜索的人群(比如在百度搜索“化妆品”的用户)。关键词搜索代表了用户的需求以及意愿,因此该人群是具有一定主动性的潜在人群。当然,还需要结合时效性,因为不同时期的搜索词代表了用户在不同阶段的需求信息。
To C 类广告和 To B 类广告
To C 类(针对消费者市场)广告面向的是个人用户,一般通过用户标签或者地区、客户端定向条件来找到目标用户;To B 类(企业级服务)广告面向的是企业用户,比如企业负责采购商品的决策人员或者执行人员等,这类广告无法简单地用 To C 类策略来找目标用户,需要通过企业上网 IP、公司地址经纬度、行业垂直网站定向等来寻找目标用户。
创意设置
展示规则:设置创意对同一个人展示多次时,用户看到创意的先后顺序规则一般会有循环轮播、按顺序展示等。比如对同一个用户需要展示创意 A、B、C,频次上限为每周 6 次,某用户看到创意的先后顺序可以是 AABBCC、ABCABC 等。
四、数据分析及优化调整
数据分析
环比是本期与上期比,如 2016 年 12 月与 2016 年 11 月相比较。
广告优化调整
人群调整:根据目标受众的投放量级及转化效果,可以相应增加或减少人群标签的投放。
五、项目总结/结案报告
项目总结的价值
2.需求方角度
需求方通过执行方提交的结案报告,可以明确以下事项。
(1)全面了解整个投放的支出和投放活动的具体情况。
(2)评估衡量执行过程中的策略是否有效,并作为结算依据。
(3)评估执行方的各方面能力是否达标。
结案报告的要素
一份完整的结案报告应该包含简报回顾、活动执行效果分析、执行和优化建议以及总结概括。
简报回顾(brief recap):呼应投放需求,回顾广告主 brief 内容和项目背景,说明投放目标和 KPI 考核标准。
活动执行效果分析(strategy analytics):根据 brief 的要求汇报 KPI 达成情况,并全面客观地分析投放策略与效果,透彻分析是如何完成 KPI 的。
执行和优化建议(advice):总结项目执行过程中的不足之外,并针对不足提出改进的方案,同时对整个投放可以作出更有建设性的意见,用于指导未来的项目。
总结概括(summary):简洁概括本次投放的效果,最好是将实际效果与 KPI 要求进行对比得出结论,这样的数据会更有力。总结内容要包含对此次投放结果的洞察(insight),与提案中的消费者洞察进行对比,在论证投放策略的基础上,进一步提炼受众特征,为广告主的后续投放提供有力的数据支撑。另外,还可以强调本次投放中的亮点,突出优势之处。
第六章 相关技术
一、RTB竞价逻辑
竞价逻辑
用户开启电脑,打开浏览器,访问某媒体网站(如今日头条 toutiao.com),媒体网站页面通常会有广告位。以今日头条右上角 250×250 的广告位为例,假设此位置已加入 RTB 交易市场。从用户进入网站,到 250×250 广告位置向用户呈现广告,整个过程在毫秒级内发生。期间到底经过了哪些流程?
流程 1:用户 A 在 Web 浏览器访问今日头条首页。
流程 2:今日头条向 AdX/SSP 请求广告展示给用户 A,广告位是首页右上角 250×250 位置。
流程 3:触发 AdX/SSP 发起竞价。
流程 4:根据 User ID 向用户数据中心查询用户 A 的相关信息。
流程 5:用户数据中心向竞价发起服务返回用户 A 的信息,如性别、年龄等。
流程 6:AdX/SSP 根据这个竞价请求组织一次竞价,向各 DSP 平台发送竞价请求(Bid Request),询问是否需要竞价,并传输用户 A 的 User ID(广告交易平台的用户 cookie 或者移动设备 ID 等)及其他用户信息、广告位信息(页面 URL、广告位置等)。竞价请求一般会携带的信息有:竞价时间、竞价广告请求识别号、IP 地址、竞价网页 URL、竞价广告位识别号、广告位屏次、广告位宽/高、广告位类型、广告位底价、访客来源 url、媒体分类、IP、UA 信息、人群标签 ID、操作系统类型、设备信息(品牌、型号、联网类型)、地区等。
流程 7:DSP 竞价监听服务接收到 AdX/SSP 发来的竞价请求后,将竞价请求信息传输给竞价引擎。
流程 8:竞价引擎根据 AdX/SSP 平台 User ID 向用户数据中心查询用户相关信息。如果是 PC 端,竞价引擎需要查询 cookie mapping 数据库,得出用户 A 在需求方系统的 cookie ID(如果需求方对应的 cookie 不存在,则向 AdX/SSP 发起 cookie mapping 请求)。
流程 9:用户数据中心向竞价引擎返回用户 A 的信息,如性别、年龄、兴趣爱好等。返回的具体用户信息需要参照 DSP 用户数据中心的信息维度而定。
流程 10:竞价引擎将用户数据和投放需求进行匹配,决定是否参与出价以及 CPM 出价多少合适。
流程 11:DSP 竞价监听服务向 AdX/SSP 发送出价响应(Bid Response),并发送 CPM 价格和广告代码 Ad Tag。如果不参与竞价,则不响应。请注意,DSP 从接收到竞价请求到发送出价响应,这个过程必须在 80~100 ms 内完成(不同 AdX/SSP 的出价响应时长要求会有些区别)。如果网络发生错误或者出价响应超过该时间要求,则会被 AdX/SSP 判定为 DSP 自动放弃此次竞价。
流程 12:AdX/SSP 接收到所有 DSP 的出价响应后由竞价决策服务进行竞拍。价高者得,次高价结算,即出价最高的 DSP 赢得本次展示,并以第二高的投标价格(通常比第二高多 1 分钱)跟 AdX/SSP 结算。同时,竞价决策服务需要为供应方(今日头条)返回赢得本次竞价的 DSP 的竞价信息(CPM 价格和广告代码 Ad Tag)。
流程 13:Web 浏览器向 DSP 请求广告物料的展示。需要注意的是,部分 AdX/SSP 平台提供物料服务,即 DSP 事先将广告物料上传到 AdX/SSP,特别是 Video 视频贴片创意。这种情况下,Web 浏览器是向 AdX/SSP 请求广告物料的展示。
流程 14:DSP 物料管理服务返回对应的广告物料。需要说明的是,广告物料必须先经过 CDN 服务再呈现在广告位。另外,DSP 还会收到 AdX/SSP 发送的竞价消息(Win Notice),表示该次展示已经竞价成功。
流程 15:用户 A 看到广告,当前竞价流程结束。AdX/SSP 方和 DSP 方进行广告费用统计。一般 AdX/SSP 会为 DSP 提供 1~2 个月的账期,双方在次月初进行对账操作。双方数据会有所差异,正常差异值范围在 3% 以内。对于 DSP 来说,消耗量大的 AdX/SSP 渠道,假设 500 万/月,即使是 1% 的差异,都会造成 5 万的差距。因此,DSP 方需要密切关注该差异值,尽可能降低网络损耗。
竞价过滤
在 AdX/SSP 发过来的竞价请求中,DSP 会根据广告主设置的投放条件和 KPI 要求以及流量质量等进行过滤,过滤掉的流量将不应答出价。另外,有反作弊能力的需求方平台还会对作弊流量进行过滤,保障投放效果,减少投放浪费。

AdX/SSP竞价结算规则
表面上,GFP 模式的 First Price 可以让媒体收到更高的价格,赚到更多钱。但实际上,这种模式会让大家趋向于往低报。当用某价格买到流量后,买家会在猜想 Second Price 是多少,然后降低价格试探出价,直到竞不到的时候才会再往上加,加到刚好多一点哪怕是多一分,就可以赢得该流量了。这种模式会让市场上的价格波动很大,媒体费用也会波动很大。对 AdX/SSP 来说,不仅竞价性能成本高,而且媒体收益也没有保障。
相反,GSP 符合买家的“最合适的价格”心理,可以让买家尽可能地报出心理价位,在竞价过程中会更积极活跃同时也愿意出更高的价格。因为出价不代表结算价,而是以刚刚好比 Second Price 多 0.01 元结算。长此以往,建立在买家意愿基础上的流量市场会进入良性发展,AdX/SSP 的收益也更有保障。
AdX/SSP底价规则
固定底价:目前行业内常见的方式是固定为广告位设置一个底价,DSP 出价高于该底价时才能获得竞拍资格。
双重底价:部分 AdX/SSP 会有双重底价标准。如不设广告位底价,即统一为 0,同时设定隐性底价(仅用于区分何时用 GFP 何时用 GSP 结算,不作为结算价格,假设为 2 元)。当 DSP 出价价格大于 0 而低于 2 时,则采用 GFP 模式用最高价结算;当 DSP 出价价格大于 2 时,则采用 GSP 模式用次高价结算。例如:该广告位只有 DSP A 出价为 1 元,则 DSP A 赢得展示并以 1 元结算;如果 DSP A 出价 1 元,DSP B 出价 0.8 元,同样是 DSP A 赢得展示并以 1 元结算;如果 DSP A 出价 3 元,DSP B 出价 1.5 元,则 DSP A 获得展示并以 1.51 元结算。
静态多重底价:部分 AdX/SSP 会根据流量的不同属性、广告主的不同行业设置不同底价。如一线城市的底价比二三线城市的底价高、汽车行业的广告底价比游戏行业的广告底价高、周末及节假日的底价比平时的底价高。
动态多重底价:部分 AdX/SSP 会根据广告质量动态地设置不同底价,如点击率高的广告可能获得更低的底价,从而促使其增加投放量。
DSP内部竞价排名规则
DSP 内部也会有多个广告主的广告活动,可能会同时需要竞价同一个流量,这时 DSP 也需要对这些广告活动进行内部竞价排名。在满足参与竞价条件的众多广告主中,根据内部平台每个广告活动的出价方式及数值、点击率、转化率进行计算,预估 eCPM 并对其进行排序,再将胜出者的出价返回给广告交易平台。
1.eCPM预估
RTB 竞价方式一般是按 CPM 出价的,部分 DSP 支持按 CPC 或者 CPA 出价方式(由算法计算 eCPM 值,从而用该值将 CPC/CPA 转换成 CPM 出价)。
2.点击率和转化率预估
上面提到的 oCPC/oCPA 出价预估模型需要动态点击率 pCTR/转化率 pCVR 数值,该数据是通过离线模型和实时模型同时作用得出的。
离线模型:一般是按天更新,使用一定时期内(如 60 天内)的日志数据进行特征分析。特征包括用户特征、广告位特征、创意特征、广告主特征(如行业)等。初次投放时,用离线模型的历史数据进行预估。
实时模型:一般是准实时更新,如 10 分钟(不同平台会有不同的更新时间),并将实时效果数据加入特征分析,包括广告位特征、创意特征和广告主特征等。

竞价相关指标
对于 DSP 来说,理论上成功竞得次数应该等于曝光次数。但在实际情况中,成功竞得次数会大于或小于曝光次数,常见情形如下。
(1)移动端缓存机制下:由于移动端的网络环境比较复杂,用户设备会使用 Wi-Fi、3G、4G 等网络,这容易导致广告(特别是开屏、视频广告等大文件素材)无法正常拉取并展示,用户体验也比较差。因此,AdX/SSP 通常会采用缓存机制,即在用户访问前预先请求广告并加载。当用户进入应用界面时,可以马上展示广告,确保整个用户体验过程的流畅性。其逻辑可以简单描述为:AdX/SSP 预先模拟用户请求发起竞价,出价最高的 DSP 广告素材将进入缓存队列。当用户进入当前界面时(如用户从信息流的第一屏滚动到第二屏),可以实时展示广告素材,此时该 DSP 成功竞得次数和广告曝光次数各加 1。但是如果用户未进入该界面,则该广告素材将没有曝光的机会,此时,该 DSP 成功竞得次数加 1,广告曝光次数不变,AdX/SSP 不会向 DSP 收取广告费用。
(2)AdX/SSP 同时对接了 DSP 需求方平台和 Ad N 广告网盟时:即使 DSP 出价最高赢得了当前竞价,但如果该价格低于 Ad N 价格,曝光到用户设备的将是 Ad N 广告而不是 DSP 广告。此时,该 DSP 成功竞得次数加 1,广告曝光次数不变,AdX/SSP 不会向 DSP 收取广告费用。
(3)AdX/SSP 在未重新加载广告代码的情况下多次执行代码触发曝光:比如新闻类 App 中,用户打开“娱乐频道”,DSP 获得广告曝光,此时该 DSP 成功竞得次数和广告曝光次数各加 1。接着用户切换到“体育频道”后再切回“娱乐频道”时,AdX/SSP 可能会将该 DSP 广告进行重复曝光,此时,该 DSP 成功竞得次数不变,广告曝光次数加 1,AdX/SSP 可能不再收费也可能重复收费。这种情形比较少见,而且也不合理,当出现这种情形时应及时与 AdX/SSP 沟通协调。
四、程序化创意
DCO原理
动态创意优化(Dynamic Creative Optimization,简称 DCO)是指根据用户的标签属性匹配相应的创意,并根据他们的行为实时调整策略,自动选择最优方案。具体流程如下图所示。

流程1:PCP 通过商品对接服务对接客户的商品信息,包括商品的名称、价格、页面、库存等。需要注意的是,商品库存和价格信息对实时性有要求,其他数据对实时性的要求则没那么高。商品库对接方式一般为 JS 代码、Feed 接口、FTP 方式、Excel/CSV 导入等。
流程 2:商品信息入库。
流程 3:创意管理平台调用商品库的商品信息和用户数据中心的用户信息设置动态创意规则,设置好需要推荐的商品、展示方式、创意样式等(如库存量低于某个值时,不推荐该商品;一次推荐 5 个商品,按销量降序排列等)。PCP 将设置好的动态创意规则生成创意代码 Ad Tag,发送到 DSP。
流程 4:DSP 竞价成功后,发送 Ad Tag 到浏览器。
流程 5:浏览器向创意渲染服务发起创意请求,携带当前用户的唯一标识 User ID。
流程 6:创意渲染服务向推荐引擎请求该 User ID 对应展示的创意内容,并携带 Ad Tag 对应的商品规则。
流程 7:推荐引擎向用户数据中心查询该 User ID 的用户信息,如兴趣爱好、行为数据等。
流程 8:用户数据中心返回用户信息。
流程 9:推荐引擎根据用户信息以及商品规则,得出要推荐展示的商品,并从商品库查询调用商品信息,返回到创意渲染服务。
流程 10:创意渲染服务根据推荐引擎返回的商品信息和 Ad Tag 对应的创意样式等,生成个性化创意,并展示到浏览器中。
创意制作流程
首先定好创意基本框架(称为创意模板),框架里面的内容可以分成 5 部分,也可以称为 5 个元素。
Key Vision(主视觉) :显示创意的主要内容,通常是指商品图片。
Logo(品牌标识) :用于显示广告主的 Logo。
Information(文案说明): 主视觉的补充说明信息,通常是商品名称、价格、折扣信息等。
Call to Action(行为召唤): 与用户进行互动,一般是转化通道,如下载、注册、购买按钮等。
Background(背景图): 背景图,一般用来美化衬托创意。
具体如下图所示。

以上列举的是通用模板,不局限于这 5 个特定元素,但制作思路基本一致。
动态创意制作流程如下。
流程 1:上传各元素内容,形成物料库。具体包括 Logo、商品信息(包括图片、名称、价格、折扣等信息)、按钮等。商品信息一般对接广告主商品库批量导入。
流程 2:制作模板,定义好尺寸比例、各元素的位置及内容来源(比如主视觉引用商品库的商品图片,文案说明引用商品库对应商品的名称和价格)等。
流程 3:设置创意规则,比如对女性用户展示模板 A、商品内容为该用户加入到购物车的信息、每个动态创意自动轮播展示 5 个商品、商品展现顺序按热销度降序排列等。
流程 4:将模板和规则应用到广告投放,程序化自动生成创意展现给用户。
我们拿淘宝创意讲解一下动态创意框架(如下图),组成部分有:(1)淘宝 Logo 标识;(2)整体橙色背景框架;(3)登山鞋商品图,用户点击该图片会跳转到淘宝商品页面;(4)商品名称、价格、原价、销量等信息,用户点击商品名称等区域会跳转到淘宝商品页面;(5)页码,对于需要同时展示多个商品并自动循环轮播的创意,建议加上页码,方便用户切换查看。

五、用户数据中心
DMP原理

流程 1:将第一方、第二方、第三方数据输入到用户数据中心。具体包括:通过收数接口传输广告主通过加代码埋点时统计到的网站或 App 的数据、通过收数接口传输广告投放时的业务数据(如曝光、点击数等)、通过对接接口传输的外部数据(包括广告主 CRM 数据、电商交易数据、第三方 DMP 数据等)。
流程 2:传输数据信息并写入日志 Log,将 2.1 的收数接口和 2.2 的对接接口传输数据到日志整理存储。需要注意的是,由于数据输入的来源较多,用户标识不一致,特别是 PC 环境下的 cookie,因此需要利用用户 ID 映射表将所有来源的数据用唯一 ID 打通。
流程 3:日志管理存储将汇总后的数据信息(包括结构化数据、半结构化数据和非结构化数据)发给数据处理服务。
流程 4:数据处理服务对日志信息进行标准化处理,发送到分析引擎。
流程 5:分析引擎对数据进行清洗,过滤作弊数据和其他异常数据,将有效数据发送到算法中心。
流程 6:算法中心结合标签规则模型对数据进行机器学习和数据挖掘,将数据标签化处理后返回给标签管理平台。
流程 7:标签管理平台通过输出接口同步数据到各数据应用平台,如 DSP、PCP、AdX/SSP 或其他平台。
用户画像逻辑
1.人群标签原理
定向目标人群需要在设置广告活动时选择人群标签(tag),它有可能是广告投放平台的自有标签,也可能是第三方 DMP 的标签。标签一般包括用户的性别、年龄、行业、收入、婚姻状态、教育背景、兴趣爱好等。为每个用户打人群标签时,主要是基于用户识别号、用户行为、时间、地点、终端等属性进行综合分析,并标记该用户在各个维度上的属性特征(同一个用户会对应多个标签)。具体如下图所示。
用户识别号:主要是用户 cookie、设备号 ID。
行为:包括行为类型、行为介质、行为次数或金额。行为类型包括浏览、点击、下载、注册、购买等行为;行为介质包括广告、媒体、广告主网站/App 等;行为次数或金额指用户采取该行为的次数或金额。通过行为类型—行为介质—行为次数或金额的组合可以看出某用户的一些兴趣爱好和购买倾向,如点击—某广告—1 次、购买—网站内商品—2 万元、观看—优酷某视频—5 次等。
时间:主要是指行为发生的时间、持续时间以及间隔时间。发生时间代表行为点出现的时间,如某用户习惯晚上 8 点到 12 点上网、最近 3 天浏览过某页面;持续时间和间隔时间从一定程度上代表着该用户的质量,如连续看某广告 2 秒、每周一都购买某商品。
地点:包括用户所在国家、省份、城市、场所及移动轨迹。场所有家庭、学校、企业、网吧、商场等;通过日志可以分析用户的移动轨迹,如某用户地点基本是在北京、上海、广州,有可能是经常出差人群。
终端:包括浏览器、操作系统、设备品牌、设备价格、设备型号、语言等。不同终端也能从一定程度上反映该用户的消费水平等特征。

2.用户标签生成及优化过程
对于常规的用户属性标签,可以进行预先设置。但是对于一些特殊行业的定制人群标签,则需要事先分析好目标群体特性,并描述其在网络的行为表现。因此,生成人群标签需要经过用户定义、筛选条件、打标签、生成人群数据包、广告投放、数据收集/更新这六大步骤(如下图)。比如目前有个机票预订的广告投放需求,要怎么找到相应人群并打上标签呢?

(1)用户定义:根据广告投放需求,分析并清晰定义目标人群的特征。
机票预订的目标人群是需要出行的人群,这些人群可能是出差或旅游人群,又或者是由于其他原因需要出行的人群。对于经常出差的人来说,他们的特征可能是用户坐标会经常出现在几个特定的城市中,比如北京、上海、广州、深圳等。对于经常旅游的人来说,他们的特征可能是用户坐标每年都在特定的时间范围内出现经纬度在不同城市或国家间移动的情况,比如每年 3 月和 10 月都喜欢外出旅游;另外这部分人可能还会经常上网浏览/关注旅游攻略或机票优惠等信息。对于由于其他原因需要出行的人群,一般也会有机票、酒店信息预订查询等行为。
(2)筛选条件:通过可用的用户属性字段,将人群特征用筛选条件表示出来。
机票预订的目标人群特征中,关注的是用户坐标的移动轨迹,以及网络上信息浏览的兴趣爱好、关键词等。因此,移动轨迹可以通过用户经纬度或 IP 信息,甚至是机场 Wi-Fi 信息等来解读;另外,可以根据用户是否浏览旅游相关网站、搜索旅游相关的关键词等进行用户需求的预测。
(3)打标签:将符合筛选条件的人群打上用户标签和对应的用户质量信息。
对于有出行需求的人群,根据其出行频率、消费金额等维度划分出不同的用户质量级别,并用权重表示。标签和对应权重可以使广告主在后续广告投放中,能够针对不同权重的用户设置不同的投放策略。比如对于低消费水平的旅游人群,可以向其推荐东南亚国家的机票,并尽可能地推送一些机票优惠信息等;对于高消费水平的旅游人群,可以向其推荐欧洲国家的机票,并在创意中彰显高档品位。按照步骤 2 的条件筛选出来目标人群后,需要为这些用户都打上标签(比如命名为出行人群)和对应权重(一般用数字表示)。
(4)生成人群数据包:将同一标签的人群生成人群数据包。
按照步骤 3 筛选出一批带有“出行人群”标签和不同权重数字标识的人群,将这些人群统一成人群数据包“出行人群”。
(5)广告投放:将人群数据包用于广告投放。
在投放机票预订广告时,在活动设置条件中选择人群标签为“出行人群”。
(6)数据更新:扩大人群标签数据量以及优化人群标签权重。
收集广告投放过程中的数据,并根据投放效果等进行数据更新,不断扩大“出行人群”标签的人群数据量并不断优化他们的权重,使之越来越精确。
Look Alike原理
Look Alike 有基于用户和基于游戏/商品的协同过滤,找出用户之间的相似性和游戏/商品之间的关联度,并设置置信度,即概率值。
基于用户的 Look Alike 是指基于种子用户的浏览兴趣和广告行为找出相似用户,即找出种子用户与哪些人群更相似,从而扩大目标投放人群。浏览兴趣是根据用户浏览页面集的内容信息和浏览行为信息所汇总的用户浏览偏好。广告行为是指用户点击广告和转化行为,包括点击、下载、安装、激活、注册、购买等。用游戏玩家/消费人群的特征寻找具有相似特征的用户,并对这些用户进行广告定向投放。如玩同一游戏或购买同一商品的用户都喜欢浏览哪些页面内容?他们都是通过点击什么广告创意进行转化的?根据这些信息就可以找到用户之间的相似性。广告投放时,还可以根据“浏览兴趣—广告创意—游戏/商品”的关联性进行广告推荐,比如把种子用户玩过的游戏或购买过的商品推荐给 Look Alike 人群,并在转化率较高的媒体页面展示点击转化率较高的创意等。
基于游戏/商品的 Look Alike 是指通过分析同时玩多个游戏的用户或同时购买多个商品的同一用户,发现游戏或商品之间的关联性。如玩了 A 游戏的用户群中,大部分人都会玩 B 游戏,那么这两个游戏的关联性相对较高,可以将这个关联性用以广告推荐,比如向玩了 A 游戏的用户展示 B 游戏的广告,刺激用户产生更多转化。
六、数据统计原理
网站统计逻辑
流程 1:浏览器向网站 Web Server 发起请求 URL。
流程 2:网站 Web Server 解析请求 URL 并生成 Html 文档响应返回给浏览器。
流程 3:浏览器解析 Html 文件,加载外部脚本、样式表和图片等,触发 JS 统计代码。
流程 4:解析并执行 JS 脚本,请求数据收集脚本。通过浏览器内置 JS 收集域名、URL、页面标题、分辨率、客户端语言、referrer、cookie(如果在此用户浏览器“种”过 cookie,则能获取到对应 cookie 信息;如无,则通过流程 6.1“种” cookie)等信息,以及自定义事件(如注册等)数据。
流程 5:传输收集到的信息给后端脚本。
流程 6:流程 6.1 后端脚本生成透明 1×1 像素图片,在浏览器中种入 cookie 标识访客。流程 6.2 后端脚本解析并发送流程 5 得到的信息,同时从网站 Web Server 获取 IP、访问时间等信息,写入日志 Logo 队列。
流程 7:日志信息发送至实时统计服务,实时统计后数据进入实时数据库。
流程 8:从实时数据库调用数据进行离线分析,并入库至离线数据库。
流程 9:查询数据库,并以可视化数据报表呈现。
具体流程如下图所示。

浏览器指纹(Finger Print)
用户使用浏览器浏览网站时,该用户在浏览器产生的相关数据和操作称为指纹,如 userAgent(包含浏览器版本号等信息)、http_accept(http 协议头中的一个字段)、plugins (浏览器安装的插件信息)、timezone(时区信息)、fonts(系统安装字体)等。这些指纹信息与用户的个人习惯、使用环境有关,综合用户其他信息(如 IP 地址等),可以有效辨别用户特征,因此称为浏览器指纹。进行反作弊工作时,经常需要用到这些指纹信息。
App统计逻辑
流程 1:App 应用客户端向 App 应用服务端发起请求。
流程 2:App 应用服务端响应请求并返回应用信息。
流程 3:App 应用客户端调用统计 SDK 并初始化,同时通过 API 接口(OC/Java)写入版本、渠道等信息,并进行数据埋点。
流程 4:收集应用运行信息,包括访问者唯一标识、访问时间、应用版本号、运营商、联网方式、操作系统等。移动端访问者唯一标识通常是 IMEI 号、Android-ID 或 IDFA 等。
流程 5:在 App 启动/关闭或收集的信息数量达到某一上限时,传送信息给后端。
流程 6:后端脚本解析并发送流程 5 得到的数据包,写入日志 Logo 队列。
流程 7:日志信息发送至实时统计服务,实时统计后数据进入实时数据库。
流程 8:从实时数据库调用数据进行离线分析,并进入离线数据库。
流程 9:查询数据库,并进行可视化数据报表呈现。
具体流程如下图所示。

七、广告验证
反作弊
-
作弊方式
大多数情况下,需求方都把焦点放在了非人类流量上,然而作弊远远不止那些机器人流量。下面简单列举几种常见的作弊方式。
假用户 :一般是利用机器人,不断地变换 IP、cookie 甚至设备 ID 等来伪装成不同的“用户”去刷广告页面或点击广告。
真用户假流量 :利用真实的用户设备,使得作弊流量的用户属性特征更接近真实流量。常见手段有:广告堆叠(同一广告位堆叠多个广告,只有顶层广告可被用户看到)、归因作弊、广告容器设置为 1×1 像素、利用插件植入不可见的广告位置(将广告放在页面顶部上面,即用户无法滚动看到的区域)、“肉鸡”刷广告、雇佣“枪手”刷广告等。归因作弊一般出现在移动端广告投放中,作弊平台只需要向广告主的点击服务发送用户的设备号 ID 即可,该用户一旦产生激活注册行为,这部分转化用户就直接成为作弊平台的功劳了。正常来说,该转化属于 B 平台,但是由于 C 平台的归因作弊出现在用户激活注册之前,因此转化归于 C 作弊平台(如下图)。
真用户真流量 :这类作弊相较于前两种作弊方式而言更逼真。表现一就是“挂羊头卖狗肉”,用劣质流量滥竽充数卖高价;表现二是通过 http 或者 DNS 进行流量劫持,不完全算是作弊流量,称之为“非法流量”可能更准确。 -
常见的作弊现象
(1)可离线解决的作弊如下。
① 一个 cookie 对应超过 N 个 IP 或设备 ID。
② 一个设备 ID 对应 N 个以上 IP 或 userAgent。
③ 点击的 refererurl 包含 display_ad.php。
④ 有点击无曝光的 IP。
⑤ 点击率异常的 IP 和设备 ID(如:移动端大于 10% 或 PC 端大于 6% 且点击量大于 30)。
⑥ 广告位的曝光或点击集中在少量 IP、cookie 或者设备 ID,可能是作弊广告位。
⑦ 页面停留时间大于平均水平。
⑧ PC 端平均窗口大小指标小于 70 万像素或大于 110 万像素,或移动端 PC 端平均窗口大小指标小于 1 万像素或大于 50 万像素。
(2)可实时解决的作弊如下。
① 某个 cookie 在 N 分钟内使用的 IP 超过 N 个。
② 某个 cookie 在 N 分钟内点击超过 N 次。
③ 所有 userAgent 出现 java、python 关键字直接拉黑。 -
反作弊方法
(1)用户标识
一般是根据 IP、cookie(或设备 ID)作为分辨用户的依据,统计某些用户是否存在高频次或高频率的曝光或点击。有些媒体会通过机器人来变换 IP、干扰视线,这种情况下就必须综合考虑浏览器指纹等信息来识别作弊流量。比如:当 IP 或者 cookie 都不一样,但是这群 IP 或者 cookie 的浏览器型号、分辨率、用户窗口大小、操作系统版本号、设备品牌都相同时,就需要引起特别注意。
(2)用户行为
① 广告浏览/点击
对用户的广告浏览频次/频率和点击的频次/频率进行分析。常见的作弊行为模式包括以下几种。
a.同一用户、同一时间在多个广告位产生了浏览或点击行为,或短时间内在同一广告位产生多次曝光或点击。
b.同一用户的广告浏览或点击时间间隔过于规律。
c.曝光数和点击数在某个时间点暴涨。
d.用户未浏览广告就直接产生了点击行为,通常表现为出现大量无曝光的点击。
e.用户浏览广告的面积和时长数据异常,可用广告可见度(Viewability)衡量和分析。
f.用户点击广告的位置过于规律或过于集中,一般用广告位热图来观察分析。
g.用户行为的各环节(浏览广告→点击广告→到站→转化)遵循严谨的时间先后顺序,如果点击广告的时间早于浏览广告的时间,或浏览和点击行为之间的时间间隔异常,一般可以判断为作弊。
② 到站情况
综合考量用户留存、停留时间,访问深度等指标,用于分析转化用户的质量。同时,还得关注用户的站内交互情况(点击、滚动、输入等操作)。和广告点击作弊一样,为了制造用户活跃的假象,作弊的媒体供应方可能会利用机器产生大量页面点击,同样地,我们可以利用点击的区域、次数、频率、页面窗口大小等指标去伪存真。
(3)广告来源
对到站流量进行来源页面(一般叫 refer)的侦查。将 refer 数据与投放媒体进行匹配,如果出现以下情况,则可以判定为作弊流量。
① 出现大量无 refer 的广告流量:一般是通过非法手段直接刷广告点击代码,而不是通过媒体页面上的广告点击跳转。
② refer 与所投放的媒体不对应,例如要求投向 A 网站,refer 却出现大量 B 网站。
品牌安全
由于品牌广告宣传的是品牌的美誉度,因此对投放环境的要求非常高。比如品牌广告不允许出现在色情网站、敏感时事新闻等媒体上,否则用户可能会对此品牌产生负面印象。
通常会有专门的品牌安全供应商(也就是我们前面提到的广告验证平台)提供品牌安全(Brand Safety)保障服务。广告主通过广告验证平台设置敏感或非法的关键词/页面的黑名单,投放时过滤此黑名单的流量。
DSP 平台需要提前对接好这些广告验证平台,用于支持品牌广告的投放,此对接分为 Pre-bid 和 Post-bid,可以理解为竞价前和竞价后的品牌安全。
Pre-bid :DSP 平台在出价前会先询问广告验证平台,根据此流量是否符合广告主设置的条件来决定是否出价,将效果差和内容敏感的流量排除在外,而不产生流量费用。
Post-bid :DSP 平台在竞价成功后询问广告验证平台,广告验证平台根据广告主设置的条件返回结果。如果流量符合条件,则展示广告主广告;反之,则用空白或者其他图片代替。由于是在竞价成功后才进行流量的判断,因此,不管流量是否符合条件,广告主都需要为此流量付费。
可见度测量
可见度是通过 JS 代码来检验当前页面的位置以及可视面积的。MMA 的广告可见性验证标准还对验证时间间隔进行了要求:在验证展示类广告时,最低 100 毫秒一次;验证视频广告时,最低每 200 毫秒一次。
在 App 环境里,由于广告位是基于 webview(网络视图,能够在移动应用程序中显示 HTML 文档,可以将其视为浏览器)的,整个广告位可以当成是一个完整的页面,即可视面积是 100%,因此移动端的 Viewability 并不是非常准确。
第七章 系统实例
一、DSP系统实例
计划一般用来设置品牌广告主的订单合同信息,如合同总预算、总频次控制、地域控制、品牌安全设置等。




